
Minnie James from Dowlais, Merthyr opened Wales’ Temple of Peace on 23 November 1938, representing war bereaved mothers of Wales and the world. She had lost 3 sons in the war – David, Thomas and Jack James – and led a procession of 24 women at the opening whose anguish as the nation’s ‘most tragic mothers’ encapsulated the deep desire for peace into the future. For more information on the story of Minnie James herself, click the link here.
The Minnie James Collection aims to collate the letters, postcards, medals and miscellaneous items written and used by her sons during their time at war.
When read in sequence, users will gain an emotive insight in to the experiences of Minnie and her sons through World War 1 and its aftermath. They can be found on the People’s Collection Wales here, or by clicking the icon on the bottom of the page.
The entire collection is composed of the following:
– David James, Letters 1.1 – 2.42 (56 letters + 8 postcards). Letters 1.1-1.22 are those sent from training in London; letters 2.1-2.42 are those sent from France.
– Jack James, letters 1.1-1.20 (17 letters + 3 postcards)
– Tom James, letters 1.1-1.18 (17 letters + 1 book)
– Embroidered WW1 Postcards
– James Family War Medals and other objects
– Minnie James’ personal effects
– Minnie James opening the Temple of Peace, 1938
Meeting the James children:

Far left – Tom
Middle left – Letty
Middle top – David
Middle right – Winnie
Far right – Jack
Above is a family photograph with five of Minnie James’ children. This includes her three sons; David, Jack and Tom, all of which tragically died as a result of the First World War. The girls; Letty and Winnie, both make frequent appearances in the letter’s of the brothers, along with their much younger brother, Billy, who was little more than a toddler during WW1.
Be It Ever So Humble…
In the 1911 census, we learn that the James family were living living in a seven roomed house, at 8 Cross Francis Street, Dowlais. Dowlais is a village within Merthyr Tydfil, Wales, and has a long and proud steel-working history. In fact, one of the oldest collieries in the world was built around this area in the 18th century. The James family themselves, had a rich history in this industry, with their eldest son, David, working as a draughtsman in Dowlais Colliery, otherwise known as Abercynon Colliery.

His tool kit is on display within this collection, with it’s paperwork pointing to the tool’s German origins. It seems as though therefore, that the British and German manufacturing sector’s has ties with one another right up until the outbreak of the war.
The Future Descendants of Minnie
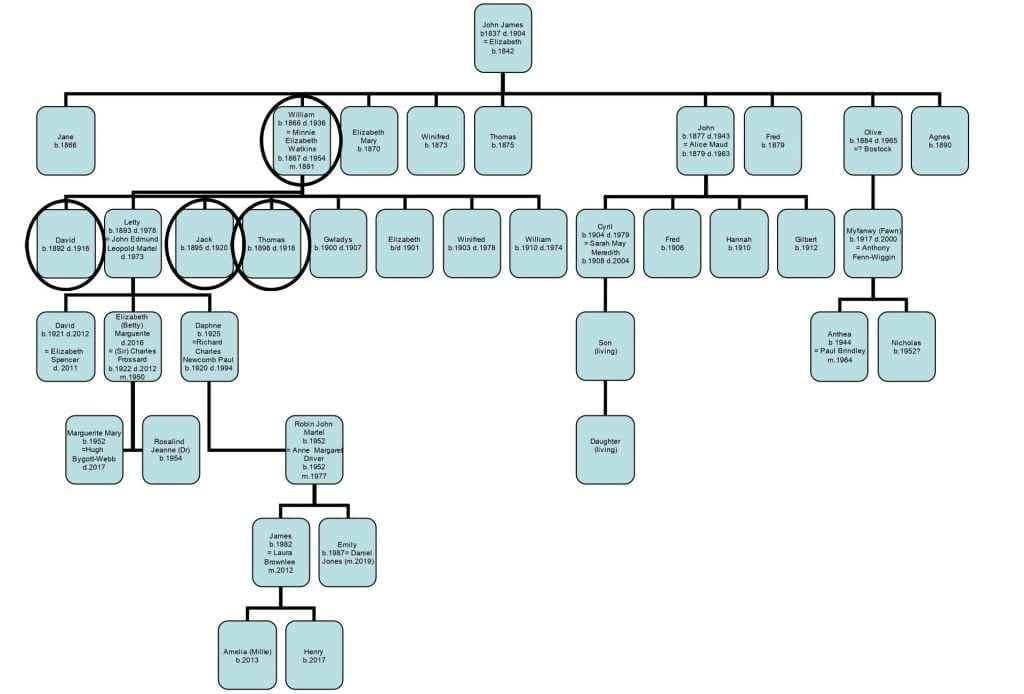
For a full look at the exact connections among the family, we can look to this family tree of the James family, where you can view the full extended family, along with further details such as the son’s birth years and death dates.

On the 23rd of November 2022, the descendants of Minnie James were invited to the Temple of Peace for a ‘Descendants Reunion’ along with other families of the key figures surrounding the Temple’s construction. Below is a video of Robin Paul, Minnie’s great grandson, speaking about her life and family up until the present day, as well as the moving artefacts of letters and medals within this collection. Click here to read more about the reunion.
The James’ Family Story Through The Decades
Before you explore the intricacies of David, Jack and Tom’s letters, you may wish to get a better sense of the timeline of events which this collection follows. If so, please click on the image below, to take you to The Minnie James Collections timeline, which charts the key dates in the James family’s WW1 story.
Each brother has an immensely important, as well as a fascinatingly unique war story to tell, all told in their own words through the letters they sent back home from France.
Please feel free to navigate through each narrative in at your own pace. Below are icons to each of the brothers’ individual WW1 stories, along with one to the People’s Collection Wales, where you can access all aspects of the collection.

